17173首页 - 免费新游 - 火爆论坛 - 游戏博客 - 游戏播客 - 百科问答 - 网游排行榜 - 网游期待榜
| 通行证 注册
网页游戏新闻 > > 正文
优度《英雄之城》礼品商城全新上架
2010年02月03日 11:05:57               【 加入收藏 新闻纠错 发表/查看评论
编辑:小旋

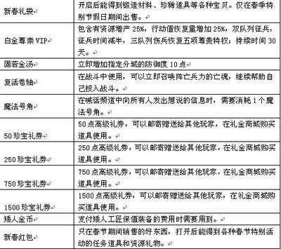
  礼物商城

  新增礼物道具及用途

  玩家可以在礼物商城内购买礼物道具并进行赠送。

  礼物商城使用简介

  1.点击“商城”中的“礼物”,选择所需购买给自己或赠送给朋友的礼物。

  2.选择道具后点击“购买”,礼物将发送至“礼品背包”内。

  选择道具后点击“赠送”,礼物将发送至朋友的“礼品背包内。

  注:可通过“玩家信息”,查看自己或朋友受到的礼物。

  新品上架

  一切娱乐尽在优度游戏平台,只有你想不到,没有你玩不到!



新闻来源:17173专稿



精彩推荐     
用户: 匿名
史上最强的拼音输入法 下载>>>
评论